当前位置: 首页 > 新闻 > 足球新闻

第二批完成债务清偿俱乐部名单,不在第一批名单的全员上榜

来源:24直播网 发布时间:2025年03月30日 21:09

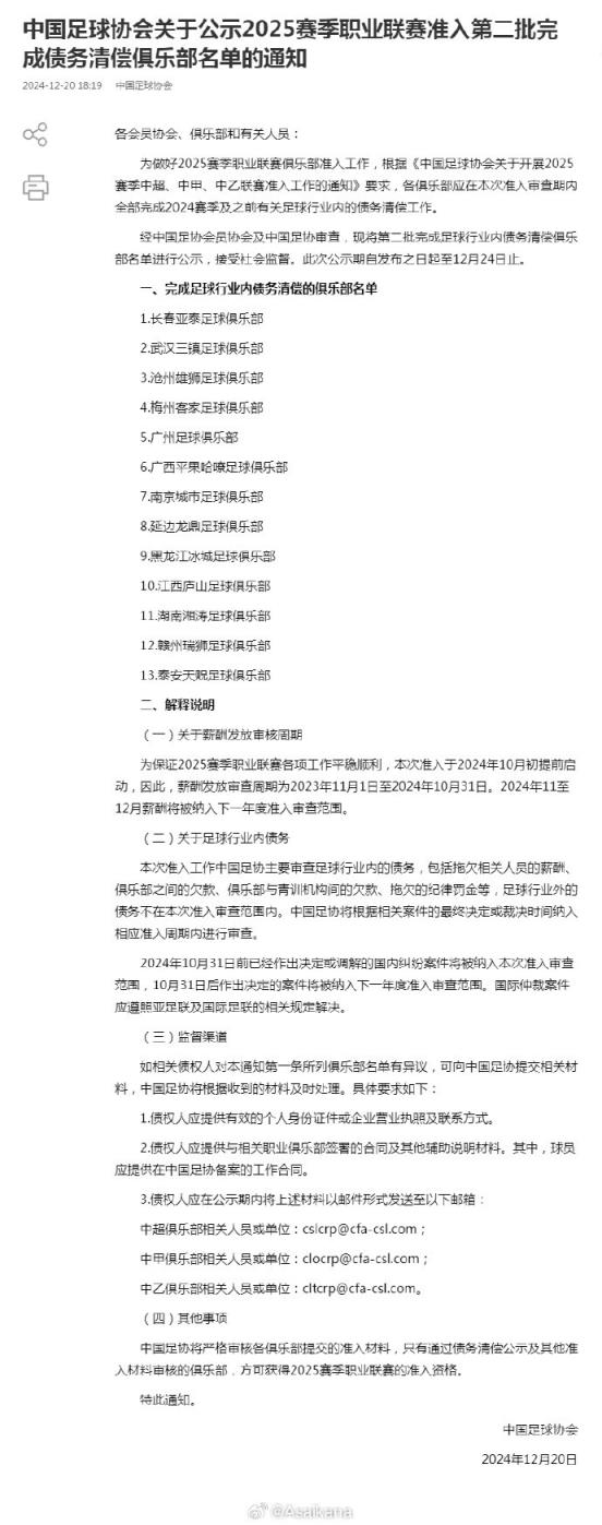
中国足协公示2025赛季职业联赛准入第二批完成债务清偿俱乐部名单,此前不在第一批名单里的长春亚泰、武汉三镇、沧州雄狮、梅州客家、广州、广西平果哈嘹、南京城市、延边龙鼎、黑龙江冰城、江西庐山、湖南湘涛、赣州瑞狮、泰安天贶全员上榜,相当于所有三级职业俱乐部都进行了完成债务清偿的公示。 ​​​

热门视频

更多 >>

足球资讯

足球录像

足球集锦

热门TAG

中国vs日本比赛回放 深圳卫视电视直播在线观看 段睿骐 飞速极速直播 中央一台cctv1 cba录像回放完整版 广州竞赛体育直播 cctv5节目表nba 中超直播免费直播视频 nba雄鹿vs热火 nba火箭比赛直播 大连英博直播在线观看 今晚中超足球比赛直播山东鲁能 360体育直播无插件高清 欧宝体育 360英超直播在线直播免费观看 2010年nba总决赛第七场 nba猛龙 nba篮球直播在线观看 越南直播 巴黎vs皇马欧冠直播 nba直播吧在线直播观看88看球 nba经纬体育直播 nba湖人vs火箭 足球页游 中国vs波兰比赛视频直播 乐视体育中超直播 王者体育直播足球 nba直播在线观看免费球球直播 nba98篮球中文网录像回放 欧冠在线卫星直播 浙江卫视节目表周五 nba精彩图片 王者体育nba在线直播 英超直播在线观看360免费 cctv1直播在线观看 中央电视台 快船vs勇士全场回放 麦子看球_nba直播 世界杯足球直播视频 90vs即时比分滚球版 欧冠决赛cctv5直播吧 直播足球赛 欧冠皇马vs巴黎直播 开拓者vs湖人直播 lck赛程回放 nba直播录像高清回放像 今日nba比赛录像回放录像中文cc 足球直播在线观看免费 2015年nba总决赛 360绿色直播nba 四川远达美乐女篮直播 奥运会羽毛球视频 nba夏季联赛在线观看 nba在线直播吧 火箭vs凯尔特人直播 北京电视台节目表今日 收米视频直播 海燕直播 吉林卫视在线直播 nba2010年总决赛